An interactive food ordering kiosk
Ordering Kiosk


Role Designer
Programs Figma, Adobe Firefly, Adobe After Effects
Role Designer
Programs Figma, Adobe Firefly, Adobe After Effects
Leaf & Bean Cafe
Over the course of 15 week, the objective was to design a consumer focused interactive experience of an ordering kiosk for a selected company or store.
The company chosen to create a cohesive kiosk for was the cafe Leaf and Bean. This is a locally owned and run cafe with a moderate staff made to compete with a large and loyal consumer base.
This kiosk will be a chance for the cafe staff and owners to increase and optimize the consumer flow by having multiple means of ordering the cafe’s products.


Function and Design Goals
The purpose of this kiosk in the cafe Leaf and Bean is to increase efficiency and sales. A kiosk would allow for a optimized flow of consumers, decreasing the stress of the employees and staff, as well as increasing production rate.
The purpose of this kiosk in the cafe Leaf and Bean is to increase efficiency and sales. A kiosk would allow for a optimized flow of consumers, decreasing the stress of the employees and staff, as well as increasing production rate.
Function and Design Goals
The purpose of this kiosk in the cafe Leaf and Bean is to increase efficiency and sales. A kiosk would allow for a optimized flow of consumers, decreasing the stress of the employees and staff, as well as increasing production rate.
The purpose of this kiosk in the cafe Leaf and Bean is to increase efficiency and sales. A kiosk would allow for a optimized flow of consumers, decreasing the stress of the employees and staff, as well as increasing production rate.
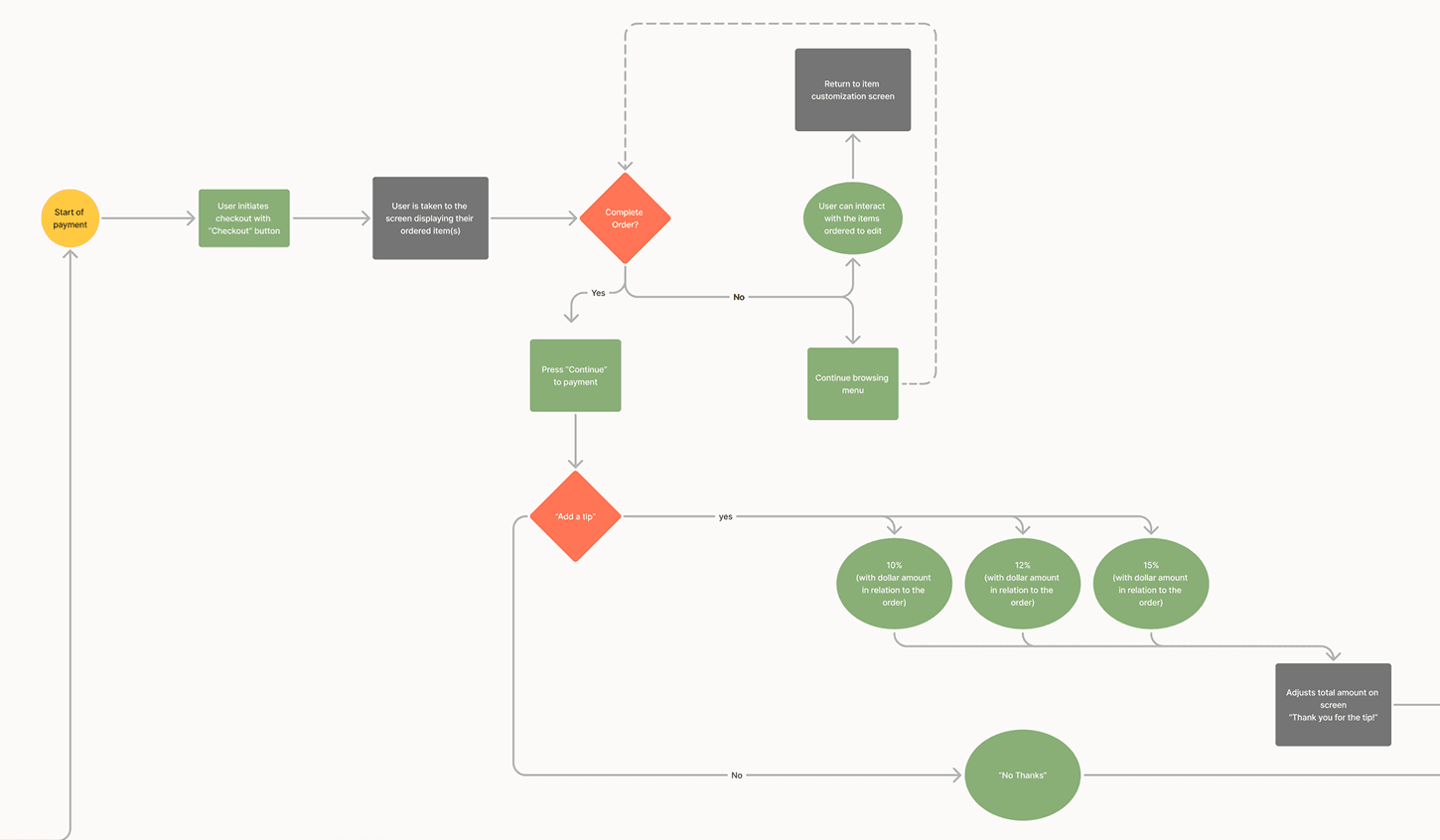
Work Flow
Starting from the very beginning of the ordering process, I went in depth into the potential choices and decisions a user would make when ordering something as simple as a latte.
This is the aspect of research that consists of figuring out how every step of the ordering process works together. It is breaking down each user interaction and system feedback that makes up a coherent flow.












Work Flow
Starting from the very beginning of the ordering process, I went in depth into the potential choices and decisions a user would make when ordering something as simple as a latte.
This is the aspect of research that consists of figuring out how every step of the ordering process works together. It is breaking down each user interaction and system feedback that makes up a coherent flow.
Work Flow
Starting from the very beginning of the ordering process, I went in depth into the potential choices and decisions a user would make when ordering something as simple as a latte.
This is the aspect of research that consists of figuring out how every step of the ordering process works together. It is breaking down each user interaction and system feedback that makes up a coherent flow.
Work Flow Cont.
This is the aspect of research that consists of figuring out how every step of the ordering process works together. It is breaking down each user interaction and system feedback that makes up a coherent flow.
This process was a way of thinking about something a user might not always consider when ordering. Taking into account how a wide variety of users tend to think, and still going a step further to be sure every base is being covered.




Wire Frames
Wireframes are meant to focuses exclusively on structure and determining exactly where everything should exist in the kiosk to be seen and used to it’s fullest capacity.
Constructing cohesive and appealing layouts of a kiosk needs to take into account the influence and interaction of all forms of users. There are consumers that are more likely to use it but it should be designed with users of all kinds in mind.








Wire Frames
Wireframes are meant to focuses exclusively on structure and determining exactly where everything should exist in the kiosk to be seen and used to it’s fullest capacity.
Constructing cohesive and appealing layouts of a kiosk needs to take into account the influence and interaction of all forms of users. There are consumers that are more likely to use it but it should be designed with users of all kinds in mind.
Stylization
Adding style to wireframes is a tricky part of the process, but it is what ultimately pulls the design together. Once the structure is out of the way, adding stylized elements gives the composition more of a personality and brand identity.
Creating a styleguide is a step in the process of stylization, giving a comprehensive insight into each aspect of the composition’s design.
The composition style sets the stage for the overall outward image being portrayed by the cafe and the environment that they facilitate.








Final Thoughts
This started off seeming like such a beast to even begin to tackle, but as I got through each part of the early stages, I was able to see the way everything came together over time. It was a little daunting at first to have to think about every aspect of the ordering process, from both a consumer stand point and as a designer. However, I came to realize that these two perspectives work together to create an efficient and visually interesting final design.
Let's get in touch!
Contact
Stylization
Wireframes are meant to focuses exclusively on structure and determining exactly where everything should exist in the kiosk to be seen and used to it’s fullest capacity.
Constructing cohesive and appealing layouts of a kiosk needs to take into account the influence and interaction of all forms of users. There are consumers that are more likely to use it but it should be designed with users of all kinds in mind.
















Final Thoughts
This project started off seeming like such a beast to even beginning to tackle, but as I got through each part of the early stages, I was able to see the way everything came together over time. It was a little daunting at first to have to think about every aspect of the ordering process, from both a consumer stand point and as a designer. However, I can to realize that these two perspectives work together to create an efficient and visually interesting final design.
Let's get in touch!
Contact








